도너츠 작업실
close
프로필 배경
프로필 로고

도너츠 작업실

  • 분류 전체보기 (219)
    • Notice (2)
    • RF,HAM,Radio (146)
      • 안테나 설계 (8)
      • ANTENNA (24)
      • BALUN CMC (15)
      • 임피던스 매칭 (13)
      • 측정기 제작 (13)
      • ANALYZER (10)
      • SERVICE MONITOR (7)
      • HAM (10)
      • CB (5)
      • Radio (11)
      • Amplifier (6)
      • GPSDO (4)
      • ETC (20)
    • Design (61)
      • 마이크-Mic (1)
      • ♡ Transistor (10)
      • PowerSupply (12)
      • Metal Detector (2)
      • LED_Optical (2)
      • Display (2)
      • MCU (1)
      • 마이크로콘트롤러 (1)
      • Battery (1)
      • RF (15)
      • ETC (14)
    • Repair Tip&Tech (8)
    • Daily note (2)
  • 홈
  • 태그
  • 방명록
선형 파워 서플라이 손실 저감 대책 (출력단 이미터 팔로워 손실 저감)

선형 파워 서플라이 손실 저감 대책 (출력단 이미터 팔로워 손실 저감)

이 글에서는 파워서플라이의 손실(발열)에 대해 글쓴이(DS1ORJ)의 견해 및 개선책을 기술한다. 아마추어 무선 분야에서는 대부분의 장비가 차량용의 12V(13.5~13.8V) 에 맞추어져 있고 RF 출력 100W 정도의 출력을 내기 위해서는 최소 200~300W(20A 이상)의 안정적인 전원 공급이 필요하다. 그러다 보니 거의 대부분의 햄들이 12V 30A 이상의 파워 서플라이를 사용한다. 일부는 스스로 만들어서 사용하거나 대체품(산업용 또는 통신장비용 등)을 사용하기도 한다.글쓴이는 개인적으로 크고 무거운 선형 전원 공급기를 선호하지 않는다. 이유는 손실(발열)이 너무 많이 발생하기 때문이다.  손실은 저항(또는 전압강하)이 있는 모든 곳에서 발생한다.  아래 3가지 종류의 손실이 대표적이다. 트랜스..

  • format_list_bulleted Design/PowerSupply
  • · 2024. 6. 7.
  • textsms
TL431 과 제너다이오드

TL431 과 제너다이오드

전원회로를 보면 빠짐없이 등장하는 것이 78 시리즈 레귤레이터, 제너 다이오드, 그리고 431 이라고 하는 션트 레귤레이터가 있다.   78XX 시리즈를 비롯한 그 아류(LM317 및 1117 시리즈)인 3단자 "직렬" 레귤레이터는 다른 자료도 많으므로 여기서는 설명하지 않는다.  431 은 제너와 마찬가지로 병렬(shunt) 레귤레이터이다.  (특별한 경우가 아닌 이상 제너 다이오드를 사용하는 거의 모든 회로는 431 로 대체 가능하다.) 일반적인 TO-92 패키지,  정면에서 볼 때 왼쪽부터 R, A, C  이다. 제너와 사용법도 동일한데, 딱 한가지 다른 점이 있다면 "전압 변경" 이 가능하다. (아래 설명) 이런 이유로  "PROGRAMMABLE"  또는 "Adjustable" 이라는 설명이 붙는..

  • format_list_bulleted Design/PowerSupply
  • · 2022. 10. 7.
  • textsms
TL499 1.2 to 9.0v  Step-up 시험 제작.

TL499 1.2 to 9.0v Step-up 시험 제작.

최초에 데이터시트대로 만듦. 전원 전압을 올릴때는 인덕터의 값이 높아져야 겠지만 전원전압이 낮거나 초크의 임피던스가 너무 높아지면, 충분한 전류를 흘려줄 수 없어서 오히려 역효과. 전류제한저항 R-CL -> 150옴, Choke -> 47uH, 출력 캐패시터 -> 100uF(이것도 큰거 같은데..) 출력전압을 정하는 분압저항은 4.7k 와 31k 면 약 9V 출력. 31k 저항이 없어서 30k 붙였더니 8.8v 출력이 됨. 8.8v 이어도 정전압이고 9v 대비 5% 이내 오차이므로 그대로 사용하는 것으로 실험. 코일과 콘덴서를 제외하고는 저항과 0.1uF 는 SMD 사용 모든 부품은 최단거리 배선. 초기에 생각보다 inrush 전류가 너무 많이 흘러서 제대로 작동이 안됨. 최대 출력전류를 좀 손해본다 치..

  • format_list_bulleted Design/PowerSupply
  • · 2012. 11. 30.
  • textsms
1.24v to 9v Step Up

1.24v to 9v Step Up

인터넷에 떠다니는 회로를 PSPICE 로 시뮬레이션한 것 입니다. 3 TR 과 3 Diode 그리고 1 coil 을 사용한 1.5V to 9V 였는데, 충전지인 1.24V 에서 작동하도록 값들을 약간 조정하였습니다. 저전압이기 때문에 1.5 하고 1.24 는 천지차이 입니다. 시뮬레이션 상에서는 약간의 리플을 포함하여 9V, 18mA 출력에 대응 합니다.(아래 도표참고) 또 다른 경우에는 3.6~4.5v 사이의 LED 를 배터리 한개로 켠다던가 하는 용도로 바꿔서 쓸 수도 있겠지요. 양산할 경우에는 TL499 같은 IC 를 쓰면 가격문제가 걸려서 아래와 같은 회로를 쓰겠지만.. 직접 제작할 경우에는 TR 의 특성 편차로 인해 작동을 안할 수도 있기 때문에.. 시간과 노력을 절약하려면 전용 IC 사서 쓰는..

  • format_list_bulleted Design/PowerSupply
  • · 2012. 11. 22.
  • textsms

SMPS 디자인 가이드

ON-SEMI사에서 배포하는 SMPS 디자인 가이드 입니다.영문 입니다.원제목 : SWITCHMODE™ Power Supply Reference ManualForward 방식부터 Flyback 작동방식, MOSFET 는 물론이고 IGBT의 드라이브.기본적인 비절연 컨버터 부터, PP(PushPull), 반브릿지(Half Bridge), 전브릿지(Full Bridge) 그리고 적용분야(아마도 전력과 전압에 따라)에 따라 적당한 회로나 소자의 선정에대한참고사항을 담고 있습니다.물론 예제도 있고요. 1254071856_SMPSRM-D.pdf당연한 얘기지만 신버전의 문서가 나왔을 수도 있으니, 혹시나 실무에 응용하실 분은 신버전 문서부터 찾아보시길.

  • format_list_bulleted Design/PowerSupply
  • · 2009. 9. 28.
  • textsms
STEP-UP 컨버터 2종 실물사진.

STEP-UP 컨버터 2종 실물사진.

위는 MC34063A 5V to 12V 스텝업 입니다, 스텝다운은 워낙 많으니까 넘어가고요.. PCB 는 감광기판으로 직접 작업한 것 입니다.옆에 반고정 저항은 전압을 조절하기 위한 것입니다. 12V 이외에 9V 나 15V 응용에도 사용은 가능 합니다. 배터리 전압은 4.0V 이하까지 작동합니다, 당연히 충전지가 타겟 입니다. 용도는 뭐 특별히 없습니다, 충전지 4개로 12V 공급할 때 씁니다. 스텝업이라 전류는 얼마 안 나옵니다.(250mA 미만)코일이나타이밍 캐패시터(Ct)의 값은 python 으로 만든 계산 프로그램이 있으니 참고 하시고요. 아래는 제가 쓰는 PROTEK-506 테스터기에 사용중인 2.4 to 9V 스텝업 입니다. 예~ 그렇습니다. 9V 배터리 교환하기 귀찬아서 만들었습니다.(PC ..

  • format_list_bulleted Design/PowerSupply
  • · 2009. 9. 24.
  • textsms

DC-DC 컨버터 설계(34063A 응용)

가장 일반적으로 사용하는 MC34063A 를 이용한 DC-DC 컨버터 설계 방법이다. 회로도는 onsemi 사의 어플리케이션 노트 AN920D 를 참고한다나는 MC34063A 를 이용하여 5V(최저 4.0) 에서 12V 로 스텝-업 해주는 회로를 만들어서 사용하고 있다. 아래의 URL 에서 참고한다. http://www.onsemi.com/pub_link/Collateral/AN920-D.PDF사실 AN920D 만 봐도 다 나와 있는 내용이다. 다만, 계산식이 조금 골아파서 python 으로 계산 할 수 있도록 짰다. 소스 맨 위에 변수 설정이 있는데, 이 부분을 원하는 값으로 바꾸고 프로그램을 실행하면 된다. 실행법은 python 을 설치하고, python mc34063a.py 를 치면 실행된다. py..

  • format_list_bulleted Design/PowerSupply
  • · 2009. 7. 7.
  • textsms
ATX 200W 파워 서플라이 회로

ATX 200W 파워 서플라이 회로

TL-494 기반. 별로 신기할 것도 없고 흔해 빠진 회로 조금 특이한 것.. 5V SB 공급이 자려식 SMPS 방식이다.3.3V OUT 을 션트레귤레이터(431) 과 Q13 으로 션트 레귤레이션하는게 조금 재밌다. 즉, 이 회로는 12V 와 5V 의 2차측 권선을 가지고 있지만.. 요즘 PC 파워는 거의 모두3.3V 출력용으로 별도의 2차측 권선을 가지고 있다. 그리고 출력 200W라는 것은 무의미하고.. 입력 스위치단의 파워-TR 과 트랜스포머의 크기와 권선두께를 늘리면 용량은 증가한다. 만드라고 올리는 것이 아니라 수리 및 참고용이다.

  • format_list_bulleted Design/PowerSupply
  • · 2009. 6. 27.
  • textsms
12V 53A 파워 서플라이의 내부

12V 53A 파워 서플라이의 내부

12 V 53A 파워 서플라이의 내부네믹 람다라고 쓰여진 제품이다. 출력 전력이 높기 때문에 출력 단자가 무식하게 생겼다 4개로 이루어진 스위칭 트랜스 포머와 방열판 상의정류 다이오드, 파워 TR 은 좀 더 안쪽에 있다.구형 제품이라 무식하게 튼튼하지만, 사실 요즘 나오는 소형 경량의 SMPS(MOS-FET 방식)가 전력 효율은 더 좋다.

  • format_list_bulleted Design/PowerSupply
  • · 2008. 8. 4.
  • textsms
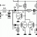
간단한 Step up Convert 회로

간단한 Step up Convert 회로

간단한 스텝업 컨버터 회로를 하나 소개한다.회로 소자의 선택은 그다지 치명적이지는 않으므로 어느 정도의 지식이 있으면 범용으로 쓸 수 있다.사진 상에 보이는 것은 5v To 10v 의 스텝업 컨버터 회로이다. 회로의 설명은 BD137 은 주 스위칭 소자로중출력TR 이면 어느 것이나 사용가능하고, HFE 가 높으면 좋지만, 내부가 달링턴 접속된 것은 1.4V 이상의 전압공급이 아니면 작동하지 않을 것이다.D288 같은 TR 이 적당하다.T9, T8 은범용 NPN(C945 같은)이면 어느 것이나 충분하다. R36 은BD137 을 항상 ON상태로 유지하기 위한 바이어스 저항이다. 배터리가5-6V 보다 더 낮은전압일 경우에는, 이 저항을 낮게 하고, 이보다 높을 때는 높게 하는게 좋다. 이 저항은 그다지 치명적..

  • format_list_bulleted Design/PowerSupply
  • · 2008. 7. 23.
  • textsms
  • navigate_before
  • 1
  • 2
  • navigate_next
전체 방문자
오늘
어제
전체
전체 카테고리
  • 분류 전체보기 (219)
    • Notice (2)
    • RF,HAM,Radio (146)
      • 안테나 설계 (8)
      • ANTENNA (24)
      • BALUN CMC (15)
      • 임피던스 매칭 (13)
      • 측정기 제작 (13)
      • ANALYZER (10)
      • SERVICE MONITOR (7)
      • HAM (10)
      • CB (5)
      • Radio (11)
      • Amplifier (6)
      • GPSDO (4)
      • ETC (20)
    • Design (61)
      • 마이크-Mic (1)
      • ♡ Transistor (10)
      • PowerSupply (12)
      • Metal Detector (2)
      • LED_Optical (2)
      • Display (2)
      • MCU (1)
      • 마이크로콘트롤러 (1)
      • Battery (1)
      • RF (15)
      • ETC (14)
    • Repair Tip&Tech (8)
    • Daily note (2)
인기 글
태그
  • #임피던스
  • #발룬
  • #4NEC2
  • #ktc2075
  • #멀티밴드
  • #1:1바룬
  • #GPSDO
  • #GPS
  • #R2008
  • #안테나
  • #GPS-DO
  • #임피던스매칭
  • #R-2008
  • #라디오
  • #CMC
  • #바룬
  • #시뮬레이션
  • #서비스모니터
  • #전류바룬
  • #다이폴
Copyright © 쭈미로운 생활 All rights reserved.
Designed by JJuum

티스토리툴바