전원회로를 보면 빠짐없이 등장하는 것이 78 시리즈 레귤레이터, 제너 다이오드, 그리고 431 이라고 하는 션트 레귤레이터가 있다. 78XX 시리즈를 비롯한 그 아류(LM317 및 1117 시리즈)인 3단자 "직렬" 레귤레이터는 다른 자료도 많으므로 여기서는 설명하지 않는다.
431 은 제너와 마찬가지로 병렬(shunt) 레귤레이터이다. (특별한 경우가 아닌 이상 제너 다이오드를 사용하는 거의 모든 회로는 431 로 대체 가능하다.)

일반적인 TO-92 패키지, 정면에서 볼 때 왼쪽부터 R, A, C 이다.
제너와 사용법도 동일한데, 딱 한가지 다른 점이 있다면 "전압 변경" 이 가능하다. (아래 설명)
이런 이유로 "PROGRAMMABLE" 또는 "Adjustable" 이라는 설명이 붙는다.
작동은 매우 간단하다. (TL431 데이터 시트 https://www.ti.com/lit/ds/symlink/tl431.pdf )
REF 핀이 기준 전압이 되도록 CATHODE 로 부터 전류를 끌어당긴다. (즉 션트 레귤레이션) 그래서 아래처럼 REF 핀을 K(CATHODE) 에 연결하면 2.5V 제너 다이오드와 동일하게 된다. 즉, 아래 회로에서 양단 전압(VKA)은 2.5V 이다.
※ REF 와 ANOODE 간 기준 전압은 통상 2.5V 이며 오차 있음

분압 저항을 통해 REF 핀에 피드백 전압을 제공하면 설정된 전압으로 CATHODE, ANODE 간 전압을 임의로 만들 수 있다.
아래에 계산식이 제공되는데, CATHODE, ANODE 간 전압이 목표 전압(Vo)이 될 때 REF 가 2.5V 되는 값을 구하는 것이다. Vo(목표전압) = ( 1+R1/R2 ) * 2.5

위 수식은 불편하므로 Vo / Vref - 1 로 계산하면 필요한 R1/R2 저항비를 쉽게 알 수 있다.
따라서 5V 를 원하면 5 / 2.5 - 1 = 1 즉 저항 분압비는 1:1 이다. (예컨데 1k / 1k 또는 2k/2k 등등 )
12V 를 원하면 12 / 2.5 - 1 = 3.8 즉 저항 분압비는 3.8 이다. (예컨데 3.8k / 1k, 38k/10k 등등 )
1:1 분압이라는 것은 1k+1k, 3k+3k, 10k+10k, 100k+100k 등 무수한 조합이 있을 수 있는데, 데이터 시트에서 보면 REF 핀에서도 전류를 끌어 당기므로(10mA 에서 R1 이 10k 일 때 최대 4uA) 너무 큰 값은 정상 작동이 어렵다.
개인적으로 소모전력이 크게 문제가 안된다면 1mA 내외를 흘릴 수 있는 값이면 충분하다고 생각한다.(예컨데 10V 면 10k옴 내외)
아래 부터는 주의사항 이다. (TL431 기준, 데이터 시트의 Absolute Maximum Ratings 를 참고)
1. 최대 인가 전압은 37V
2. 최대 전류는 -100 부터 +150mA
3. 최대 전력은 따로 지정되지 않지만 내부 온도 150도 한계(작동환경 온도를 의미하는 것이 아님)
4. Vref 는 2.5V 가 표준이지만 메이커와 정밀도(형번 뒤에 따라 붙는다)에 따라 조금씩 다르다.
TL431C 는 2440 ~ 2550 mV 범위
TL431B 는 2483 ~ 2507 mV 범위
일반적으로 제너 다이오드가 100V 가 넘는 규격도 있음을 고려할 때 최대 전압이 낮지만 431 은 제너처럼 고정 전압이 아니므로 적당한 분압저항을 선택하고 별도의 BJT(또는 FET 등)를 통해 더 높은 전압도 션트 레귤레이션이 가능하다.
참고로 션트 레귤레이터이므로 전류 범위를 규격 내에서 구동시킨다고 해도 문제가 될 수 있다.
예컨데 5V 를 50mA 로 션트 레귤레이션하면 0.25W 의 전력이 소산 하지만, 20V 를 50mA 로 션트 레귤레이션하면 1W 의 발열이 발생한다. (타버릴 것이다) 소산 전력을 계산(양단 전압과 전류곱=전력)해서 안전하게 100mW 전후로 유지하는 것이 좋을 것이다.
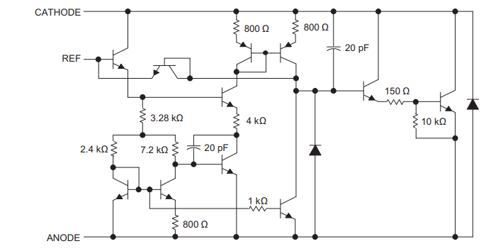
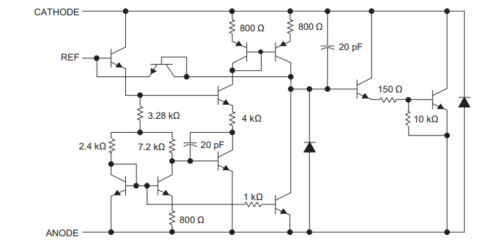
사실 이런 류의 회로는 비교기(Comparator, LM311 등) 또는 OPAMP(LM358, 741 등) 에 2.5V 전압 기준을 연결하여 만들 수도 있다.(물론 성능은 같지 않겠지만 원리상, 아래는 TL431 의 블럭도 이다.)

이것은 내부적으로 "증폭기" 로 작동한다는 의미이므로 적절한 설계가 따르지 않으면 발진 한다는 의미이다. (제너 다이오드와 크게 다른 부분이다. 제대로 다루지 않으면 발진한다.)
아래는 TL431 의 내부 회로 이다. (3단자라 TR 처럼 보이겠지만 내부는 복잡하다.)

데이터 시트에 많은 어플리케이션 회로가 있지만 설명이 많지 않으므로
아래 부터는 78XX 시리즈 또는 LDO 를 대체하기 위해 직접 설계한 회로를 예로 들어 설명한다.
첫번째 회로는 TL431 과 이미터플로워(TIP31C)의 조합으로 만든 12V 레귤레이터의 전형적인 예시이다.
출력전압보다 최소 1V 이상 높은 전압이 공급되면 작동을 가능하도록 설계되었다.(Low DropOut)
적은 수의 부품으로 LDO 처럼 작동시키려면 R1 의 선정이 중요하다.
1. R1 이 너무 낮으면 무부하시(Q1 의 Ib 가 감소함에 따라)에 TL431 의 소산전력이 증가한다.
2. R1 이 너무 높으면 Q1 의 베이스 전류가 부족하므로 최대 전류가 제한된다. (Q1 의 Hfe 에 의해 제약됨)
3. R1 이 적당하더라도 전원 전압이 증가하면 R1 의 전류가 증가하고 TL431 의 소산전력이 증가한다.
최대 공급전압 + 경부하 상태에서 10mA 전후로 흐르도록 결정하면 작동에 큰 문제는 없을 것이다.(최적 값은 시뮬레이션을 통해 구하는게 좋다, 전류가 너무 높아지면 TL431 의 소산 전력이 증가하므로 타버린다.)
4. Q1 을 달링턴(2단 직결)으로 교체하면 더 높은 전류와 전압 안정성을 가지겠지만, 두개의 BJT 가 모두 이미터 플로워로 작동하므로 최소 전원전압은 약 0.6~1V 더 필요해진다. (이 회로에서는 안정성 보다는 Low DropOut 에 더 중점을 둔다.)
※ 이 회로는 이미터 플로워이므로 이론상 문제 없이 작동하지만, 더 나은 리플 감소 성능을 원한다면 TL431 양단에 전해 캐패시터를 추가하면 성능이 개선된다.( 참고 Capacitance multiplier 회로 검색 )

아래는 13V 공급 일 때 정적 부하 레귤레이션, X는 부하저항. (약 100옴 부하 이상부터 변동폭이 60mV 이내에 들어온다.)

아래는 14V 일 때 레귤레이션 (약 63옴 부하 이상부터 60mv 이내)

훨씬 더 낮은 드롭아웃을 원하면 P-CH MOS-FET 를 조합하여 만들 수 있다.
이 회로는 전원 전압이 출력 전압보다 낮아도 작동한다.
단, 간단한 회로 구성상 동적 레귤레이션의 성능은 떨어지므로(반응속도는 게이트 용량에 의존한다) 펄스성 리플이 있는 회로에는 부적당하다.(통과해서 들어올 가능성이 있음)
전압 변동 속도가 낮은 전원에서 최대 전압을 제한하는 용도로는 충분하다.(솔라셀로 충전되는 배터리를 전원으로 사용할 때 전압 변동을 억압하기 위해 설계 되었다)
아래는 참고 사항이다.
1. P-CH MOS 는 최대 전류가 넉넉하면 어떤 종류라도 상관없다. Rds ON 저항 은 요즘 매우 낮으므로 별 문제가 안될 것이다.
2. 회로상의 PNP BJT 역시 품좀에 큰 상관이 없다(A1015, A733 등 대체가능)
3. D1 은 TVS 를 대신하는 게이트 보호용이며 없어도 상관없다. (12V~17V 사이의 제너 다이오드 사용)
4. R1 은 TL431 에 적당한 전류를 흘리는 값으로 정한다(최소 1mA 이상, 이 회로에서는 전원전압 12~15V 범위에서 4mA 전후이다)

아래는 12.5V 에서 12V 로 출력 될 때 부하저항에 따른 정적 레귤레이션 전압이다.
부하가 10옴~1K 옴 까지 변동해도 1mV 이내, 매우 좋아 보이는..

아래는 13V 입력에서 12V 출력이다. 1.2A 부터 12mA 까지 전압 변동은 0.2mV 부근.

※ 여기까지 정리.
TL431 은 업계 표준 부품일 정도로 많이 사용한다.
220V 용 소형 아답터(SMPS 방식) 에서는 대부분(99%) 출력전압을 피드백 제어하기 위해 431 을 사용한다.
바람직한 방법은 아니지만 PCB 상에서 431 을 식별하고(애노드는 그라운드에 연결되어 있고 케소드는 어떤 식으로든 옵토커플러와 연결되어 있다) 출력전압 분압 저항 값을 찾아서 바꾸면 출력 전압을 변동시킬 수 있다.
단, 낮추는 것은 별 문제 없겠지만 높일 경우에는 터무니 없는 값(예컨데 12V 에서 24V 출력으로 변경)을 설정하면 당연히 파손된다. 아마도 최초 설계치에서 10~20% 내외의 변경은 괜찮을 것이다. (개인적으로는 자주하는 개조 작업이다.)