
상기 이미지 출처
https://en.wikipedia.org/wiki/Multigate_device
Multigate device - Wikipedia
From Wikipedia, the free encyclopedia MOS field-effect transistor with more than one gate A dual-gate MOSFET and schematic symbol A multigate device, multi-gate MOSFET or multi-gate field-effect transistor (MuGFET) refers to a metal–oxide–semiconductor
en.wikipedia.org
글쓴이(DS1ORJ) 를 포함하여 RF 회로의 자작을 시도해 본 사람은 알겠지만 취미 용도로 부품을 구할 때 RF용 BJT 또는 FET 를 구하는 것은 매우 어렵다.
현재는 RF 관련 기능들이 원칩 IC화 되어 공급되고 있으므로 옛날처럼 개별 부품으로 구성하는 경우가 드물기 때문에 발생하는 현상이다. 제품의 소형화 및 사용 주파수의 상승으로 개별 부품으로 구성하는 과거의 전통적인 설계 방식은 현재 특수한 분야를 제외하고는 사용하지 않는다.(생산 비용이 오히려 더 증가함)
따라서 옛날에 나온 RF 용 BJT 나 FET 같은 개별 부품(discrete, 이산 소자, 이산 부품, 이산 반도체 등으로 부른다, IC 와 반대되는 개념이다.) 중에 아직까지 생산되거나 재고가 넉넉한 부품은 극소수에 불과하다.
RF 용 Power BJT 또는 J-FET 등은 더 이상 생산되지 않으며 현재 생산되는 신품을 구하는 것은 거의 불가능에 가깝다. RF Power BJT 는 거의 대부분 LD MOS FET 로 대체 되었고, RF 용 J-FET 역시 일부 부품(U310, J310 등)이 표면 실장형으로 생산되는 것 외에는 모두 단종이다. 중국 등에서 믿을 수 없을 정도로 저렴하게 파는 부품은 대부분 가짜이거나 스펙에 미달하는 불량품이다. (대표적인 가짜 RF 부품 - BF245, 2SC1969 등)
혹시나 구형 RF 부품의 해외 잉여 재고를 구할 수 있다 하더라도 비슷한 성능의 양산 부품에 비하면 터무니 없이 비싼 가격에 판매 되므로 개인적으로 추천하지 않는다. 따라서 현재 입수 가능한(양산되는) RF 개별 부품은 매우 제한적일 수 밖에 없게 되었는데 여기서는 과거부터 현재까지 살아남은(생산중) 부품 중에 하나인 Dual Gate MOS-FET 에 대해 아마추어 무선 관점에서 접근한다. 아직까지 아마추어 무선(또는 취미) 관점에서 비교적 손쉽게 얻을 수 있고 활용범위가 넓다.
수신기 회로의 원칩 소형화 기술을 엿볼 수 있는 Silicon Labs 의 Si4732
16핀 IC 내부에 LNA(저잡음 증폭기), 발진기, 믹서, DSP(복조, ADC, DAC 포함) 등 수신에 필요한 모든 것을 내장하고도 크기는 손톱보다 작은 SOIC 이다. 이 IC 한개면 AM, FM, SSB 등 모든 복조를 지원하고 수신대역은 LF, MW 를 포함하여 HF 전체대역(30MHz) 그리고 FM 방송 밴드를 포함하므로, 사실상 HF All band, All mode 수신기를 간단히 만들 수 있다.


https://pdf1.alldatasheet.co.kr/datasheet-pdf/view/934227/SILABS/SI4732-A10.html
SI4732-A10 PDF
부품명: SI4732-A10. 상세설명: Automatic gain control. 파일 크기: 1029.79 Kbytes. 제조업체: Silicon Laboratories.
pdf1.alldatasheet.co.kr:443
최근 해외에서 유행하는 개조인 중국산 듀얼밴드 포터블 UV-K5 (Quensheng UV-K5) 에 Si4732 를 장착하여 HF 전밴드 수신 기능을 추가하는 방법.
https://www.youtube.com/watch?v=jxwBlp8HfKU
현재(2024년) 시장에 재고가 존재하는 Dual Gate MOS FET 는 BF998(Infineon 생산), BF120* 계열 (NXP 생산) 정도로 보인다. BF998 은 매우 오래된 부품이며 단종이지만 아직도 시장에 재고는 넉넉해 보인다. BF120* 는 BF998 에 비하면 비교적 최근 부품으로 Vds 10V 에 gfs 는 30ms 로 증폭도가 더 높고 노이즈 특성은 조금 더 유리해 보인다.
이외에도 소량이지만 3SK 로 시작하는 몇몇 부품도 존재한다. 이 글에서는 아마추어 무선 용도로 저렴하고 쉽게 구할 수 있는 Si 기반의 DG MOS 만 설명 하지만 시장에는 GaAs(갈륨비소) 등의 저잡음 및 초고주파 용도로 특수한 부품들도 많다. 유심히 봐야 할 포인트는 최대 전압(Vds) 및 전류, 증폭도(forward transfer conductance 또는 admittance, gfs 또는 yfs 로 표기한다.) 그리고 LNA 등으로 응용할 경우 노이즈 특성(noise figure, NF) 등이다.
특히 노이즈 특성은 증폭할 주파수가 너무 낮거나 높으면 상당히 증가하는 특징이 있으므로 LNA 로 선택할 때는 데이터 시트를 잘 확인해야 한다.
일반적인 Si 기반 Dual Gate MOS FET 의 특징은 다음과 같다.
1. Defletion 타입 FET
일반적인 J-FET (접합형, 2SK19, J310 등)와 비슷한 Defletion (공핍, 고갈, 결핍형 등으로 부른다. 반대타입은 Enhancement 라고 하고 보통 증가형 이라고 한다.) 타입이므로 단순 J-FET 발진 회로 같은 경우 대체 가능.
2. 광대역 Cascode 증폭기로 사용 가능
사실상 두개의 MOS-FET 가 하나의 부품(Die)으로 만들어진 것이므로, 기본적으로 캐스코드(Cascode) 증폭기로 작동된다. 따라서 Crss(Cgd) 로 인한 미러 효과는 최소화 되며 BF998 의 경우 1GHz 까지도 고이득 증폭기로 사용 가능.
3. Gain Control (이득 제어) 증폭기로 사용
Cascode 증폭기로 작동시킬 때, 두번째 Gate 의 전압을 변경하여 광범위한 증폭 이득의 조정이 가능함. 과거 거의 대부분의 무전기 수신부 회로에서 이 특성을 이용하여 AGC 회로를 구성한다.
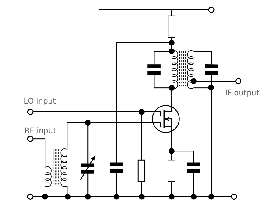
4. 최소 부품으로 Mixer(또는 OSC + Mixer : 발진기+믹서 형태) 구성 가능
두개의 Gate (사실상 두개의 MOS-FET) 를 사용하여 두개의 입력 신호를 받아 Mixer 로 사용 가능하며 실제로 최소 구조의 주파수 변환 회로에서 많이 등장한다.
물론 단점도 존재한다. 최근 생산된 부품들은 표면실장(SOT143 같은) 패키지로만 제공되므로 다리가 존재하지 않는다.
따라서 아래와 비슷한 변환기판(또는 만능기판 조각을 잘라서 위에 납땜)이 필요하다. 사실상 현재 양산되는 RF 부품은 거의 모두 표면실장형(SMD)이므로 이러한 부품 패키지를 사용하는데 익숙해져야 한다.

응용 회로
1. LNA(저잡음 증폭기)
Dual Gate FET 의 압도적으로 많은 응용 분야는 속칭 "프리앰프(Preamp, 전치 증폭기)" 이다. 이런 용도를 대부분 LNA(Low Noise Amplifier) 라고 부른다.
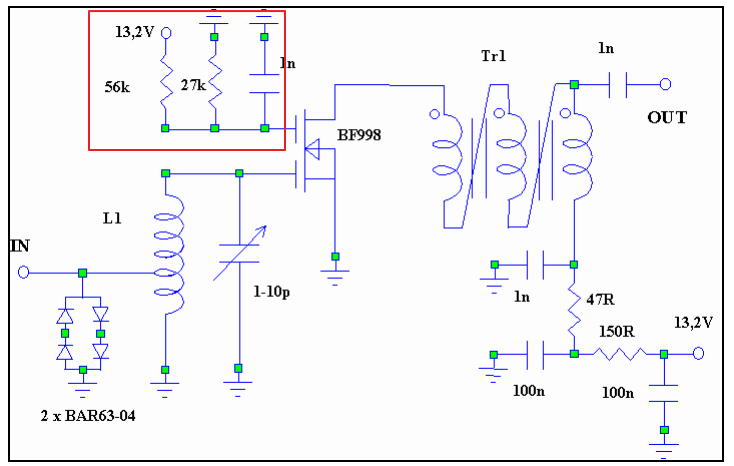
아래는 유용하다고 판단되는 BF998 로 만든 VHF LNA 관련 자료이다.
저자의 글을 읽어보면 알겠지만 GaAs(갈륨비소) FET 대신 BF998 을 사용한다.(비용 및 입수 용이성)
https://lea.hamradio.si/~s53ww/4xbf998/4xbf998.htm
2xbf998
1. Introduction After careful inspection of different designs that could be used as the front end amplifier of my new 144/14 MHz transverter design I finally stopped at the Infineon's BF998 MOS FET tetrode. I have very good experience with the old BF981 so
lea.hamradio.si
아래 회로에서 붉은 사각형은 사실상 캐스코드 증폭기로 작동하기 위한 2번 게이트(G2) 접지 및 바이어스 제공 회로이다.

BF998 기준으로 보통 2번 게이트의 전압은 4V 전후이다. (상기 회로에서 4.2V 부근)
Vds 는 많은 송수신기 회로에서 8~9V 전후로 사용한다.
2. Oscillator(발진기)
DG MOS 는 발진기로는 자주 쓰이지 않지만 일반적인 Enhancement 타입 MOS FET 와 다르게 Defletion 타입이므로 거의 대부분의 J-FET (Defletion) 발진 회로를 대체 가능하다(물론, 기존 J-FET 와 특성이 정확히 일치하기는 어렵지만.)
글쓴이(DS1ORJ)가 BF998 을 이용해 실험해 본 바 200~300MHz 정도는 문제 없이 발진시킬 수 있었다. (이것은 부품의 성능 제한이 아니라 집중소자로 구현한 LC 발진기의 한계이다.)
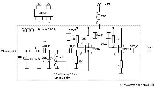
아래는 BF990 을 이용하여 70-210MHz 까지 발진하는 VCO 예시 이다. (사실상 cascode amplifier oscillator 이다.)
https://www.qsl.net/va3iul/Homebrew_RF_Circuit_Design_Ideas/70MHz-210MHz_VCO_MOSFET.gif

상기 회로가 조금 복잡해 보이겠지만 아래와 같은 J-FET 회로를 그대로 이용하고 G2 에 적당한 바이어스만 추가 제공했다는 것을 알 수 있다. (상기 회로에서는 전원 전압과 거의 동일한 전압이 공급된다.)
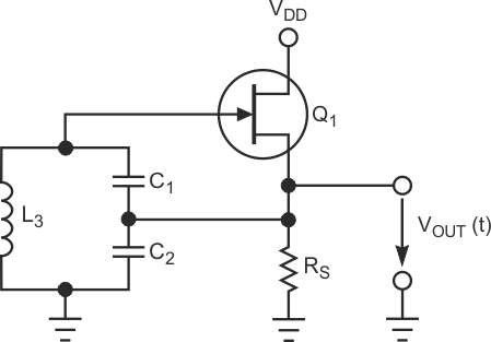
아래는 간단한 J-FET 오실레이터인데, 위에 있는 BF990 회로와 비교할 때 G2 부분을 제외하고는 거의 같은 것을 볼 수 있다.
https://www.radiolocman.com/review/article.html?di=645495
JFETs Offer LC Oscillators with Few Components
By using JFETs in unusual configurations, you can design simple, high-frequency LC oscillators with few passive components. The structure for implementing the amplifier stage comprises a JFET transistor that you configure as a common drain (Figure 1). Figu
www.radiolocman.com

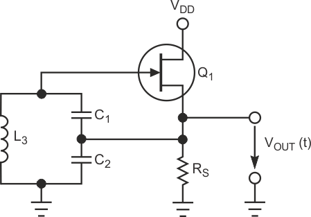
3. Self Oscillating Mixer(자체 발진 믹서)
Dual Gate MOS FET 는 2개의 FET 가 연속으로 연결된 구조이므로 발진기 + 믹서로도 사용 가능하다.
앞서 설명한 발진기 회로를 그대로 사용하고, 2번째 게이트에도 RF 신호를 입력하면 믹서로 사용할 수 있게 된다.
필요한 부품 수가 최소화되고 상대적으로 높은 변환 주파수에도 대응 가능한 장점이 있다.
Dual Gate MOSFET » Electronics Notes
Dual Gate MOSFET Dual Gate MOSFETs are a form of MOSFET with two gates - they can be used to provide additional isolation between drain & gate & as mixers for RF applications. Home » Electronic components » this page FETs, Field Effect Transisto
www.electronics-notes.com

실제로 사용되는 회로의 예시는 SM0VPO 오엠의 AM 라디오를 160M 밴드 수신용으로 개조 작업을 참고한다.
http://sm0vpo.altervista.org/rx/160mod.htm
160M Conversion For AM Radios by Harry Lythall
160M Conversion For AM Radiosby Harry Lythall - SM0VPO My portable SSB/CW receiver is based upon a ready-made MW receiver of the sort you buy at "SOCk" (Same Old C#%p) shops. These radio's usually cost between US$1.5 - US$3. I have a good stock of these ra
sm0vpo.altervista.org
취미 관점에서 좀 더 관심이 있다면 아래 문서를 참고한다.
과거에 생산된 부품이므로 설계 관련 기술이나 이론은 이미 잘 정리되어 있다.
1. RF Application of the Dual-Gate MOS FET up to 500MHz, AN-4431 RCA 1970.
2. RCA Linear Integrated Circuits and MOSFETs (어플리케이션 노트 모음, AN-4018, AN-4125, AN-4431 포함 SSD245, RCA 1983.)
3. Dual Gate MOS-FET 를 사용한 Mixer 관련 논문
A Comprehensive Design Method for Dual Gate MOSFET Mixers, Adrian John Bergsma, BEng 1998
이외에도 찾아보면 과거에 출판된 많은 자료가 있다.