이 글에서는 MOS FET 의 실제 사용에 대해 아마추어적 관점에서 기술한다.
작동원리, 구조, 수식의 도출 등 교과서적 내용은 인터넷에 많이 있으므로 여기서는 다루지 않는다.
또한 이 글을 읽는 시점에서 BJT(일반 접합 트랜지스터) 의 기본 작동을 이미 알고 있다고 가정한다.
1. MOS FET 개요
FET 중에서도 가장 많이 사용되고 있는 것은 절연게이트인 MOS FET 이다.
그 다음으로 많이 사용하는 것이 접합게이트인 J (junction ) FET 가 있다.
고전압 등의 특수분야를 제외하고 전력 반도체 부터 소신호 반도체까지 사용되는 FET 는 거의 대부분이 MOS FET 이다.
(※ IGBT, GaAs, MESFET 등의 반도체 소자는 여기서 논외로 한다.)
상기 두 종류 FET 는 기본적으로 OFF 상태인 Enhancement 타입과 기본적으로 ON 상태인 Depletion 타입이 있다.
(일반 BJT 트랜지스터는 항상 OFF 상태 이지만 FET 는 만들 때 부터 ON 상태인 것이 있다.)
각각의 타입에는 구동 극성에 따라 N 채널, P 채널(트랜지스터와 동일하게)로 나뉜다.
구동 신호가 들어오면 ON 되는 N 채널 Enhancement MOS FET 가 주로 사용되며, 반대로 평상시 ON 되어 있다가 신호가 들어오면 OFF 되는 Depletion 타입은 찾기 어렵다. (참고로 J-FET 의 경우에는 구동신호가 들어오면 OFF 되는 Depletion 타입이 주로 사용된다.)
2. IRF520 (N) 데이터 시트
이 글에서는 가장 많이 사용하는 N 채널 Enhancement MOS FET 에 해당하는 IRF 520 을 기준으로 설명한다. (아마추어 영역에서 RF 증폭기로 자주 등장한다)
아래는 IOR 사의 IRF 520 MOS-FET 데이터 시트이다.
https://www.irf.com/product-info/datasheets/data/irf520.pdf
※ 현재는 비슷한 규격에 더 작고 더 성능 좋은 제품이 많으므로 최근 동향에서는 잘 사용하지 않는다. 따라서 이런 구형 부품에 너무 집착할 필요는 없으며 여기서는 예시일 뿐이다.
※ MOS FET 를 다룰 때 가장 주의해야 하는 것은 최대 게이트 전압 (Vgs MAX) 이다. 보통 +-10V ~+-20V 범위에 있고 데이터 시트 첫장에 명시된다. MOS FET 게이트의 입력저항은 무한대에 가까우므로 우리 몸에 감지할 수 없는 수준의 정전기만 있더라도 충분히 파괴 시킬 수 있다.(불꽃이 튀어야만 손상되는게 아님)
ESD(정전기 방전) 로 인해 취급 중 파손되거나, 또는 솔더링 스테이션, 계측기 등의 누설전류 등으로 인해 조립 또는 납땜, 테스트 작업 중에 파손 될 수 있으므로 적절한 작업 환경을 먼저 조성해야 한다.

두번째 페이지 부터 전기적 특성이 나오고, 가장 중요한 부분이 보인다.

Vdss 는 사용 가능한 최대 전압에 해당한다. 별도로 설명하지 않는다.
Rds(on) 은 MOS FET 의 성능평가 척도가 되는 값인데 ON 이 됐을 때 DS(드레인 소스)간 저항이다. 여기서는 0.27옴 이다. 이 값은 최근 추세로 보면 상당히 높은 값이다. 현재는 0.01 옴도 일반적일 정도로 성능이 좋은 부품이 많이 나온다. 이것은 말 그대로 저항 이므로 다룰 수 있는 최대 전류와 관계가 있다.
Rds(on) 값을 측정한 조건도 명시가 되어 있는데 Vgs(게이트 소스간 전압) 이 10V 이고 Id(드레인 전류) 가 5.5A 인 상태에서 0..27 옴 이라고 명시 되어 있다. 따라서 Vgs 가 10V 가 아니라면 달라질 것으로 짐작 할 수 있으며, 이 상관 관계는 Fig.3 그래프(Vgs 전압 대 Id 전류그래프)에서 볼 수 있다.

여기서 Vgs 가 4V(온도 25 도)에서 거의 0A (전류가 거의 흐르지 않고 있다) 임을 알 수 있다.
이것은 또 다른 중요한 값인 게이트 Threshold 전압 (임계전압) 이다.
이 값 이하로는 드레인에 전류를 흘릴 수 없으므로 사실상 BJT 의 Vbe(통상 0.6V 부근) 에 해당한다고 봐도 무방하다.
이 임계전압은 데이터 시트에 Vgs(th) 로 표기 되어 있다.
상기 그래프를 보면 Vgs 값이 올라가면 Id 도 증가하지만 무작정 Vgs 값만 올린다고 전류가 증가하는 것은 아니다.
즉, BJT 와 마찬가지로 포화영역이 존재하는데 아래와 같이 노란선 우측의 직선화 되는 지점이 포화되는 시점이다.

예컨대 Vgs 4.5V 에서 1A (10^0) 를 흘리려면 DS 간 전압이 1V(10^0) 이상 필요하고 Vgs 5.0V 에서 2A 를 흘리려면
DS 간 전압은 약 1.5V 이상 필요하다. Vgs 6V (아래서 위로 네번째) 에서는 5A 를 흘릴 수 있지만 필요한 DS 간 전압은 2V 가 된다는 것을 알 수 있다.
3. 증폭률을 의미하는 Forward Transconductance, gfs
gfs 는 Forward Transconductance 라고 하는데 BJT 로 치자면 직류 전류 증폭율(HFE)에 해당한다.
상호 컨덕턴스 또는 전달 컨덕턴스 라고 하는데, 컨덕턴스(전기 전도도)는 저항의 역수를 뜻한다(G = 1/R)
쉽게 표현하자면 Vgs 값으로 조정되는 D-S 사이의 저항값을 역수로 뒤집어 놓은 것이라고 생각하면 된다.( gfs = Id/Vgs)
이와 비슷한 의미로 교류저항 값인 Z 를 역수로 표현하기도 하는데(특히 RF 영역의 MOS FET 에서) 이 경우에는
Transfer admittance 라고 한다. 어느 것이 됐든 단위나 의미하는 값은 위의 설명과 같다. (어드미턴스는 임피던스의 역수(1/Z) 이다)
gfs 가 Id(변화율) / Vgs(변화율) 이므로, 이 값이 1 이면 1V 변화로 1A 를 변경 할 수 있다는 의미가 되고. 2 라면 1V 변화로 2A 변경 할 수 있다는 의미가 된다.
※ 그러나 세상에는 이렇게 간단한 것은 없고 더 자세한 내용은 아래를 참고한다.
https://en.wikipedia.org/wiki/Transconductance
Transconductance - Wikipedia
Transconductance (for transfer conductance), also infrequently called mutual conductance, is the electrical characteristic relating the current through the output of a device to the voltage across the input of a device. Conductance is the reciprocal of res
en.wikipedia.org
IRF520 은 gfs 값이 최소 2.7 (이것보다 크다는 의미) 이다. 따라서 Vgs 가 1V 변화한다고 가정하면, 계산식에 따라 2.7 = 2.7A / 1V 일 것이므로 1V 에 최소 2.7A 이상 증가 한다고 예상해 볼 수 있다.
즉, 아래서 보다시피 Vgs 가 5V 에서 6V 로 증가하면 Id 는 2.2A 에서 5.2A 로 약 3A 증가한다. (거의 일치)
*보통 gfs 값은 최대 전류의 1/2 지점(IRF520 에서는 5.5A) 에서 정의 된다.

4. IRF3205, 2N7000
참고로 비교적 신형 MOS FET 인 IRF 3205 의 경우(참고로 IOR 사는 2015 년에 Infineon 에 인수됨)
gfs 는 최소 44 에 달하며 이는 1V 당 최소 44A 이상 되는 매우 높은 값이라는 것을 알 수 있다.
소신호 MOS FET 의 2N7000 의 경우에는 gfs 가 최소 100 mS (0.1S) 로 지정 되었으므로 1V 에 약 0.1A 로 예상해 볼 수 있다. 아래는 2N7000 의 전달 특성이다.
https://datasheet.octopart.com/2N7000-ON-Semiconductor-datasheet-98551285.pdf

3V 에서 4V 까지 증가할 때 200mA 이상 올라가는 것으로 보이는데, 생각보다는 더 많이 증가한다.
5. MOS FET 에서의 입력전력 개념
그러나, 위 공식대로만 작동한다면 무한히 병렬 연결하여 이득을 무한대로 만들 수도 있을 것이므로 이것은 말이 안된다. 증폭률 이라는 것은 엄밀히 말해 지정된 "입력 전력" 으로 얻을 수 있는 "출력 전력" 개념이고, 입력전력은 입력저항에 의해 소비된다. MOS FET 입력저항은 DC 에서는 사실상 무한대에 가까우므로 특성화 시키기 어렵고, 게이트 캐패시턴스가 주요한 변수이다.

Ciss 는 게이트 입력 용량인데, 게이트를 빠른 속도로 On/Off 시킬 때 실질적으로 제약이 되는 용량이다.
Coss 는 출력측(DS) 에서 보이는 용량이다.
Crss 는 소위 "밀러 효과" 를 유발하는 게이트-드레인간 용량(Cgd) 이다. Ciss 와 더불어 Crss 는 높은 주파수에서 작동을 방해하는 주요 인자이다.(드레인으로부터 네거티브 피드백을 유발하여 증폭 이득을 떨어지게 만든다.)
※ UHF 이상 작동하는 MOS FET 는 이 값들이 수pF 에서 수십fF(팸토 패러드) 수준까지 내려간다.
따라서, MOS FET 를 On 시킨다는 의미는 Ciss 를 충전 시킨다는 의미와 같고..
반대로 Off 시키려면 Ciss 를 방전 시킨다는 의미이다.
BJT 는 베이스 전류만 차단하면 자동으로 꺼지지만 MOS FET 는 게이트 전압을 차단해도 꺼지지 않는다.
반드시 방전 시켜야 한다. (개방 시키면 안돼고 반드시 그라운드로 연결하여 방전 시켜야 꺼진다.)
이 과정에서 에너지(전력)가 소모 되므로 이것이 결국 "입력 전력" 의 개념이 된다.
게이트에서 소모되는 전력은 On/Off 를 반복하는 속도에 따라 증가할 것이므로 주파수가 올라가면 증가한다.
주파수가 높아지면 이 값은 무시할 수 없게 되고, 따라서 작동 주파수가 높은 RF 용 MOS FET 의 경우에는 이러한 "입력전력 대 출력전력" 비율을 dB(데시벨) 로 표시하고 있으며 이것을 게인(Gain, 이득)이라고 부른다.
※ 작동 성능만 따지자면 무조건 낮은 용량이 좋겠지만 제조 비용의 상승을 가져오게 된다. 그러나 반도체 제조기술과 소재의 발달로 점점 더 구동속도가 빠른 MOS FET 가 저렴하게 나오고 있다.
상기 내용을 이해 했다면..
빠른 ON 을 원한다면 최대한 높은 전압으로 빠르게 게이트에 공급하고..
빠른 OFF 를 원한다면 GND 또는 네거티브 전압을 가해서 게이트를 빠르게 방전시켜야 한다는 것을 알 수 있다.
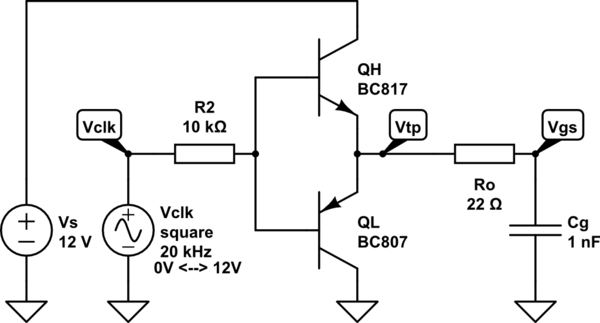
6. TOTEM POLE
이러한 구동을 위해 게이트 드라이브에는 주로 토템폴(TOTEM POLE) 이라는 회로가 쓰인다.
이 회로는 CMOS 또는 BJT 로 구성 할 수 있고, 전용 IC 도 존재한다. 일반적인 회로는 아래와 같다.
※ 여기서 Vgs 는 MOS-FET 의 게이트 전압, Cg 는 Ciss 를 나타낸다.

Why doesn't shoot-through occur on totem-pole structure?
I'm designing a totem-pole by BJTs in order to drive a MOSFET. I studied on several online examples and built up my circuit according to what I understood from them. However, there is a detail whic...
electronics.stackexchange.com
작동은 간단하다, On 에서 위쪽 NPN TR 이 게이트(Cg) 를 충전 시키고, Off 에서는 아랫쪽 PNP TR 이 게이트를 방전시킨다. 위아래 BJT 가 모두 이미터 팔로워로 작동하므로 게이트 충방전 작동 외에 추가적으로 소모되는 전력은 없다.(단, 토템폴 베이스 구동 전압은 게이트 충전에 충분한 전압을 걸어야 한다, 상기 회로는 12V 이다.)
7. SOA (Safe Operation Area, 안전 작동 영역 )
마지막으로 SOA (Safe Operation Area, 안전 작동 영역 ) 이라는 것이 있다.
최근에 나오는 MOS FET 는 작은 크기에 100A 이상의 전류를 스위칭 할 수 있는 것들도 많은데 모든 조건에서 이 전류를 쓸 수 있는 것은 아니다.


- 상단과 오른쪽의 빨간 실선은 어떤 경우에도 넘지 말아야 하는 선이다.
상단은 순간 피크 전류에 의해 제한된 곳이고, 오른쪽의 실선은 최대 전압으로 제한된 곳이다.
(데이터 시트 상에서는 점선으로 표시됨)
- 파란색 점선 삼각형 구간은 Rds(on) 저항에 따라 갈 수도 못갈수도 있는 영역이다.
온도나 기타 요인에 의해 변한다.
- 빨간색 점선 구간은 데이터 시트 상에서 10ms 동안의 싱글 펄스로 사용 가능한 구간이다.
전압이 높아질수록 사용 가능한 전류를 줄여야 한다는 것을 알 수 있다.
더 좁은 펄스라면 더 높은 전류를 사용 가능하지만, 이 보다 긴 펄스 또는 연속 작동을 고려한다면 반드시 점선 안쪽으로 들어와야 한다.
- 노란색으로 표시된 구간은 아마도 연속작동(DC) 영역에서 사용 가능할 것으로 추정되는 구간이다. 이 데이터 시트에서는 표시되지 않았으므로 최대 전류인 9A 부근을 추정해서 그린 영역이다. 약 10V 부근인데, Vds 전압을 더 높일 것이라면 10ms 한계(빨간점선)을 넘어서므로 전류를 더 줄여야 한다.
예컨대 30V 가 되면 10ms 에서도 5A 가 한계이므로 연속작동(DC 구동) 시킬 것이라면 이보다 훨씬 더 낮은 전류로 구동 시켜야 한다.
※ 참고로 SOA 는 25도 상황을 가정한 것이므로 발열에 대한 냉각이 제대로 되지 않는다면 더 줄여야 할 것이다.