해외 자료들을 보다 보면 적정 기술(適正技術, 영어: appropriate technology, AT) 에 해당하는 자료들을 많이 볼 수 있다. 예를 들면 입수가 쉬운 부품과 일반적인 기술로 무전기나 측정기를 만드는 OM 들이 많다. (브라질의 PY2OHH 오엠의 사이트(https://www.qsl.net/py2ohh/) 를 방문해 보면 불가능은 없다는 생각이 든다. )
이렇게 만들어진 장비가 좋은 점은 원리를 이해하기 쉽고 유지보수(혹은 개량)가 수월하다는 것이다. 덤으로 파손에 대한 공포나 걱정 없이 다양한 아마추어적 실험을 해볼 수 있다.
이제부터 설명하는 노이즈 브릿지는 안테나의 임피던스를 측정하는 장비이다.
즉, 우리가 흔히 말하는 "안테나 아나라이저" 이다.
안테나의 임피던스를 측정하는 것은 매우 어렵고 복잡해 보이지만 브릿지를 쓰면 그다지 어렵지 않다.
다만 이 방식에서는 임피던스 크기(실저항과 리액턴스의 크기) 만 측정할 수 있으므로 위상변화를 직접 측정하는 벡터(크기와 방향) NA 에 비해 다소 제한된 정보만 측정 할 수 있다. 브리지에서는 임피던스에 포함된 리액턴스가 유도성인지 용량성인지 직접 알 수 없다. 그러나 주파수 증가 또는 감소에 따른 리액턴스 값 변화로 부호(결국 스미스 차트 상에서의 회전방향)를 추정 할 수 있으므로 불가능한 것은 아니다.
브리지 방식이 시대에 뒤떨어졌다고 생각할지도 모르겠지만 이것과 동일한 측정방식을 MFJ-259, 269, SARK-100, MINI-60, AW-07A 등이 사용하고 있으므로 대부분의 아마추어 응용에서는 큰 문제가 되지 않는다.

가장 간단한 구조는 위와 같다. 브리지의 Test Port 에 안테나가 연결되고 위 아래에서 RF 신호가 공급된다.
안테나가 순저항 50옴이면 브리지는 밸런스를 유지하고 중앙의 Detector(검출기)는 신호차이가 없으므로 0 이다.
안테나가 순저항 50옴이 아니거나 리액턴스(인덕턴스 또는 캐패시턴스) 성분을 가지면 브리지의 밸런스가 깨지고 Detector 에 밸런스가 어긋난 만큼의 신호가 들어온다.
이 때, 브리지의 다른 저항 값을 변경해가며 Detector 의 출력이 0 으로 되는 값을 찾으면 해당 저항 값을 기준으로
안테나의 임피던스를 역산 할 수 있다.
※ 물론 MFJ 등의 측정기가 이렇게 작동하지 않는다는 것을 모두가 알고 있을것이다. 우리가 흔히 보는 측정기에서는 브리지의 각 저항에서 전압을 측정하여 그 값을 통해 역으로 안테나의 임피던스를 계산한다.
이 상태로는 부하가 순저항 50옴이 아닌 경우만 알 수 있지만, 아래와 같이 약간의 변형을 가하면 리액턴스를 측정할 수 있다.

다만 리액턴스의 경우 주파수에 따라 값이 변하므로, 예컨데 단순히 100pF = -j200 등의 공식이 성립하지 않는다.
따라서 주파수에 따라 다르게 눈금을 매기거나, 용량 값을 읽은 다음 해당 주파수에서의 리액턴스 값을 계산기로 계산해야 한다. 여기서 중요한 것은 브리지가 임피던스 측정기로써 잘 작동한다는 것이다.
이제 이해를 돕기 위해 7MHz 안테나를 측정 한다고 가정 한다.
여기서 Detector 는 RF 전압계로 대체한다.
7MHz RF 신호를 브리지에 공급하고 브리지의 저항을 조정하여 RF 전압이 0 으로 되는 지점(브리지의 밸런스가 잡히는 지점)을 찾으면 현재 안테나의 임피던스를 알 수 있다.
상기 방법에서는 측정이 필요한 주파수의 RF 신호(위의 예에서는 7MHz)가 필요 하므로, 다른 주파수를 측정하려면 해당 주파수의 발진기가 필요하게 된다. 또한, 측정 정밀도를 높이려면 발진 파형의 순도(정확히 필요한 주파수만 나와야 한다)가 높아야 한다. 실제로 MFJ 의 설명서를 보면 발진기의 순도를 높이기 위해 대부분의 전력을 발진회로에서 소모하고 있음을 알 수 있다. 저렴하게 카피된 AW07 의 경우 발진기의 고조파 비율이 너무 높아서 실제 측정에서 오차가 크게 증가한다.
이런 이유로 복잡한 발진기 회로를 사용하는 대신, 간단히 만들 수 있는 광대역 RF 노이즈로 대체하고 Detector(위의 예에서는 RF 전압계) 를 수신기(단파라디오 또는 무전기)로 대체하여 사용하는 것이 노이즈 브리지 이다.
결과적으로 측정 주파수는 수신기(무전기)의 수신 주파수가 된다. (즉 RF 신호원으로 스위프 제네레이터를 쓰는 것과 비슷한 효과이다) 따라서, 이 측정기에서는 임피던스를 측정하려는 주파수를 수신 가능한 수신기가 반드시 필요하다.
(수신기가 노이즈를 수신하여 브리지의 밸런스 여부를 알려주므로)
여전히 브리지의 밸런스 측정에 RF 전압계를 사용할 수 있다고 생각할지 모르겠지만 RF 신호원이 광대역 노이즈이므로 사용할 수 없다. 예컨데 잘 맞춰진 50옴 7MHz 안테나는, 7MHz 이외의 주파수에서는 50옴이 아니므로 7MHz 를 제외한 모든 노이즈 신호는 브리지를 통과하여 RF 전압계에 나타나게 된다. (측정기로 쓸모가 없게 됨)
아래는 상기 원리를 개선하여 만든 노이즈 브리지의 예시이다.
(R-X 브리지의 개선에 대한 내용은 ARRL QST의 1989년 8월호에 있다.)
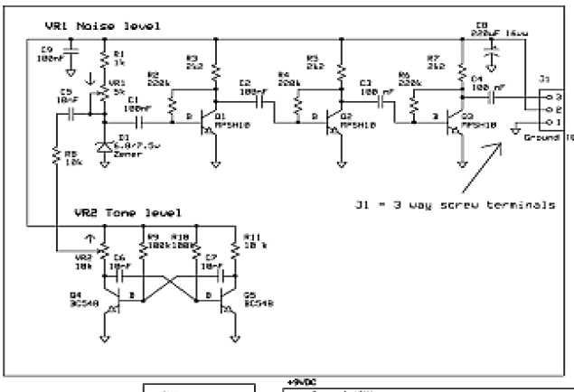
ralph klimek 의 노이즈 브리지 회로와 사진.
https://users.monash.edu.au/~ralphk/noise-bridge.html
제작에 대한 상세 설명은 위 사이트를 참고 한다.



크게 두개의 섹션으로 나눠진다. 하나는 브리지, 또 하나는 화이트 노이즈 제레네이터.
브리지 관련 회로에서 필요한 핵심 부품은 에어바리콘. 페라이트 코어이고.
노이즈 발생기 회로에서 중요한 것은 제너 다이오드와 ft 가 높은 BJT 이다. 특히 제너 다이오드는 같은 다이오드라도 특성이 다를 수 있다(믿거나 말거나 양자역학의 영향). 그러나 HF 대역 작동에서는 큰 문제가 되지 않을 것이다.
회로를 수정하고 MMIC 를 쓰던가 아니면 AD-8008 같은 고속 연산증폭기를 쓰던가 하면 주파수 대역을 U 밴드 까지도 늘릴 수 있겠지만 손으로 만드는 수준에서는 너무 멀리간다. 심지어 MFJ-269 에서도 측정 한계로 인해 UHF 밴드는 임피던스 측정이 불가하며 SWR 만 측정 할 수 있다.
원저자는 노이즈 소스로 4.7V 제너를 사용했는데 내 기억으로는 제너 다이오드의 전압 5V 이상과 이하에서 브레이크 다운(항복전압) 모드가 서로 다르다. 노이즈 소스로 사용하려면 브레이크 다운시 애벌런치(Avalanche) 모드가 유용한 것으로 알려져 있으며 경계는 약 5V 전후 이다. 이것에 대해서는 아래 다른 노이즈 브릿지 회로를 참고한다.
아래는 Palomar RX-100 의 설명서
RX-100 에서는 1N5227 3.6V 를 사용하는 것으로 보인다.


PY2OHH 가 제시한 회로에서 다이오드는 6V 이다.

VK3AQZ 의 노이즈 브리지 키트에서는 6~7.5V 를 사용한다.
MAXIM APPLICATION NOTE 3469 에서 12V 제너를 이용한 노이즈 제네레이터
https://www.maximintegrated.com/en/design/technical-documents/app-notes/3/3469.html
Build Low Cost White Noise Generator | Maxim Integrated
APPLICATION NOTE 3469 Build Low Cost White Noise Generator Abstract: A design idea for a white-noise generator is realized and revised. Two low-noise amplifiers (LNAs) in cascade amplify the noise produced by a reverse-biased Zener diode operating in junct
www.maximintegrated.com

12V 제너 다이오드로 생성한 노이즈, LNA 로 증폭됨. (상기 링크에서 가져온 측정치)
100MHz 에서 끊기지만 실제 주파수는 훨씬 더 높이 올라간다.
PY2OHH 의 노이즈 브리지 관련 자료.
http://www.geocities.ws/py2ohh/med/ponteruido/Ponteruido.html
Ponteruido
A seguir apresentamos uma cópia de um artigo que consideramos um trabalho de excelente qualidade, nós montamos e fizemos alguma modificações e recomendamos, pois
www.geocities.ws
VK3AQZ 의 RX2 노이즈 브리지 키트 조립설명서
회로상의 Q1~Q3 가 잘 안보이는데 MPSH-10 으로 추정된다(확실치 않음)
http://www.vk3aqzkits.com/wp-content/uploads/2012/11/VK3AQZ-RX2-Noise-bridge-manual.pdf
위의 링크가 사라지고 없다.
아래는 개인적으로 존경하는 VK1OD Owen duffy 의 자료이며 보다 기술적인 내용을 살펴보려면 참고.
https://owenduffy.net/measurement/NoiseBridge/RX1.htm
RX1 Noise Bridge - VK1OD build
owenduffy.net
※ 아래는 노이즈 브리지와 직접 관련은 없지만 애벌런치와 연관되어 있는 주제이다.
트랜지스터와 캐패시터 한개로 LED 점멸. 트랜지스터의 브레이크 다운(애벌런치)을 이용, 종류에 따라 좀 더 높은 전압을 필요로 할 수 있으나 12V 정도면 대부분 작동한다. - 실제 프로젝트에서 사용중-
https://www.codrey.com/electronic-circuits/avalanche-pulse-generator-an-introduction/
Avalanche Pulse Generator - An Introduction - Codrey Electronics
This prefatory article focuses on Avalanche pulse generators commonly used to generate fast rise time pulses. Often fast pulses are required when measuring slew rate or propagation delay, and for sampling. Fortunately, avalanche breakdown of a bipolar junc
www.codrey.com
https://www.youtube.com/watch?v=Qt0n2bftuIo&t=6s
작동 동영상
전혀 달라보이지만 비슷한 응용으로 터널 다이오드를 이용한 초고주파 발진이 있는데 아마추어 영역을 벗어난다
https://en.wikipedia.org/wiki/Tunnel_diode
Tunnel diode - Wikipedia
From Wikipedia, the free encyclopedia Jump to navigation Jump to search Diode that works using quantum tunneling effect 10 mA germanium tunnel diode mounted in test fixture of Tektronix 571 curve tracer A tunnel diode or Esaki diode is a type of semicond
en.wikipedia.org