이 글에서는 Lumped LC Balun 을 아마추어 무선 관점에서 설명한다.
광대역 발룬은 트랜스포머 형태로 구현되는 경우가 대부분이지만, 하나의 주파수만 필요한 경우 코일과 캐패시터를 이용하여 발룬을 구현할 수 있다. 이 방법은 2가지 종류의 기성 부품(인덕터와 캐패시터)만 사용한다.
Single Ended 와 Diffrential Ended 차이
그라운드(접지) 기준으로 신호가 전달되는 경우를 Single Ended 라고 하고(또는 언밸런스, 불평형) 전달에 최소 1개 라인만 필요하다. 나머지는 하나의 라인은 그라운드를 공유함으로써 해결된다.
그라운드(접지)를 신호 전달에 사용하지 않는 경우 Differential Ended(또는 차동, 밸런스, 평형) 라고 하고 전달에 최소 2개의 라인이 필요하다. 이 경우 그라운드는 연결돼도, 연결되지 않아도 신호를 전달하는데 문제가 없다.
일반적으로 접지형태(수직)의 안테나는 Single Ended 라고 볼 수 있고, 수평 계열(다이폴, 야기) 안테나는 Differential Ended 라고 할 수 있다. 밸런스 신호 를 언밸런스 신호로 변환하려면 그라운드(접지)에 대해 격리(절연)이 필요하게 되고 이런 용도로 사용하는 기능단위를 "Balun" 이라고 한다.
Lumped LC Balun 회로
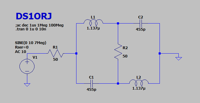
아래는 중심주파수 7MHz 에서 작동하는 LC 발룬의 회로이다.
R1 은 언밸런스, R2 는 밸런스 부하이다.
그림 아래에 LTSpice 회로가 제공되므로 시뮬레이션 해볼 수 있다.

각각의 값은 아래와 같다.
설계 중심 주파수 : 7 MHz
R1 : 입력 임피던스 50옴
R2 : 출력 임피던스 50옴
설계 주파수에서(상기 회로에서 7MHz) 필요한 리액턴스(X)는 $ X=\sqrt{R1*R2} $ 로 구한다.
R1=R2 일 경우(즉 동일한 경우) X 는 계산이 불필요하다. (50*50=2500 이고 2500 의 제곱근은 50 이므로 그대로 사용)
L1, L2, C1, C2 는 각각 동일한 값이다. 설계 주파수에서 리액턴스(X)가 상기에서 계산된 수치($ \sqrt{R1*R2} $)가 되는 값이다.
L 의 경우 $ \frac{X}{2\times \pi \times F} $ 여기서 F 는 주파수(리액턴스는 주파수에 따라서 달라지므로) 이다.
C 의 경우 $ \frac{1}{X\times 2\pi \times F} $ 여기서 F 는 주파수(리액턴스는 주파수에 따라서 달라지므로) 이다.
계산해 보면 7MHz 에서 리액턴스가 50 이 되는 값은 C 가 약 455pF, L 이 약 1.137uH 가 된다.
※ 계산이 귀찮은 경우 아래 제공되는 공학용 계산기 프로그램을 사용한다.
https://ds1orj.tistory.com/237
리액턴스 공식, Reactance calculator, 캐패시턴스, 인덕턴스, 공학용 계산기
공학용 계산기 CASIO, 9860, 9750 시리즈에서 사용할 수 있는 리액턴스 캐패시턴스, 인덕턴스 변환 프로그램 이다. 단순한 공식이지만 글쓴이(DS1ORJ)는 귀찮은걸 싫어하기 때문에 프로그램으로 만드
ds1orj.tistory.com
작동 설명
L 과 C 가 직렬 연결이므로 직렬 공진한다. 설계 주파수(7MHz) 에서 L 과 C 의 리액턴스는 50 옴으로 서로 동일하며 부호가 반대이므로 결국 상쇄되고(직렬공진), 이때 임피던스는 0 이 된다.
아래 그림과 같이 R2 가 존재하지 않는다면(즉 R2 값이 개방, 무한대) R1 의 양단 전압은 10V 이고 통과 전류가 200mA 이므로 L-C 회로가 직렬공진하여 임피던스가 0 이 된 것을 확인할 수 있다.

위쪽은 L1, C2 직렬이고 아래는 C1, L2 직렬이며 해당 주파수에서 공진하고 있다
인덕터 L1 을 통과하는 전류는 위상이 90도 늦고(-90), 캐패시터 C1 을 통과하는 전류는 위상이 90도 빠르다(+90)
실제 회로는 아래와 같이 L, C 중간에 R2 가 연결되어 중앙을 횡단한다.

상기 그림처럼 R2 에 연결된 두 개의 단자에는 R1 을 통해 들어오는 입력에 비해 각각 -90, +90 도의 위상차를 가진 전류가 흐르므로 결국 R2 의 두개의 단자는 180 도 차이(차동신호)가 된다.
최종적으로는 입력인 R1 측에서 바라볼 때 L1, C2, C1, L2 등은 서로 상쇄되어 보이지 않고 R2의 저항 성분인 50옴 저항만 보이게 된다.
만약 R2 의 저항이 0 이 되면 어떻게 될까?
이 경우 L1, C1 은 병렬 공진(반공진)하므로 임피던스는 무한대가 되어 R1 측에서 보면 개방된 것처럼 보인다.
따라서 아래와 같이 R2 자리가 직결된 경우 R1 의 전류는 흐르지 않는다. (그러나 L1 과 C1, L2 와 C2 는 병렬 공진 상태이므로 서로 전류를 주고받으며 계속해서 흐른다.)

시뮬레이션을 통한 작동 확인
R2 가 실제로 그라운드(접지)로 부터 플로팅 된 차동 신호인지 아래와 같이 확인해 볼 수 있다.
R2 한쪽 터미널을 R3 를 통해 접지해 보면 전류가 거의 흐르지 않는 것을 확인할 수 있다.

R2 다른 한쪽인 하단을 접지해 봐도 역시 전류가 거의 흐르지 않는 것을 확인할 수 있다.

따라서 단일 주파수용 발룬으로 작동한다는 것을 알 수 있다.
아래 자료도 참고한다.
https://robustcircuitdesign.com/signal-chain-explorer/lc-baluns-in-action/
LC Baluns In Action
A new feature of Signal Chain Explorer (SCE) is the ability to use LC balun circuits. In this Short and Sweet article we’ll show how SCE can be put to use in inspecting the behavior of these …
robustcircuitdesign.com