이것은 R2008 의 CRT 수리기 이다.
CRT 관련 문제를 겪고 있다면 도움이 될 수 있다.
어느 날부터 전원 투입초기에 포커스(초점)가 흔들리는 현상이 조금 보이더니
며칠 후 포커스 조정이 완전히 실패하고 동시에 지오메트리(왜곡) 조절 R94 트림팟이 손상(Burn. 타버림)되었다.
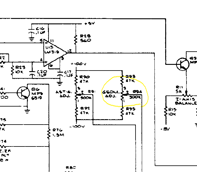
A2 SCOPE 보드의 R94 GEOM ADJ 위치

아래 회로도와 같이 CRT 의 커넥터에서 출발하여 어느 회로에도 연결되지 않고 곧바로 트림팟으로 연결되기 때문에 탈 이유가 없다. 트림팟이 타는 유일한 가능성은 CRT 의 5번 GEOM 핀에서 전류가 인출 되는 경우 외에는 없다.

CRT 의 구조가 히터를 제외한 모든 핀은 전기적으로 서로 완전히 절연되어 있고, 더구나 GEOM 이나 FOCUS 핀은 전자빔 제어를 위한 "전기장" 만 형성하는 용도이기 때문에 사실상 전류는 거의 흐르지 않는다. 그래서 이것은 매우 이상한 일이었다.
또한 동시에 CRT 인접핀인 4번 FOCUS 의 기능이 중단 되었으므로 4번과 5번 핀 사이에 뭔가 문제가 발생한 것이 분명해 보였다.
일반 테스터기의 측정 상으로는 4, 5 사이에 무한대 저항을 측정했으므로 좀 더 넓은 범위의 "절연저항" 측정이 필요했다.
분리된 CRT.

이런 용도로 절연저항측정기 라고 하는 "Megger(메거)" 가 있지만 나는 해당 장비를 갖추고 있지 않으므로 아래와 같이 간이로 측정한다.
4번과 5번 핀 사이에 고전압 발생기를 연결하고 전류측정

CRT 가 연결되면 고전압 발생기의 소모전력이 증가하는 것이 관찰되므로 틀림없이 두 핀 간에 절연이 불량해진 것이 분명해 보인다.
여기서 문제는 절연이 불량해진게 어느 지점인지 모른다는 것이다.
CRT 내부라면 사실상 수리는 불가능하다(고전압 아크를 의도적으로 발생시켜 끊어내는 방법이 있지만 그다지 효과적이지 않다.)
대부분의 계측 장비는 화면(CRT)이 작동하지 않으면 전혀 쓸모가 없는 고물에 불과하다. 수리에 실패할 경우 어떻게 라도 살려보려면 유휴 장비의 CRT 를 개조하여 장착해야 한다.
반쯤 포기하고 CRT 내 외부를 열영상으로 찾아보는데 아래와 같이 발열이 촬영된 것이 보인다.


당연한 얘기지만 절연에 문제가 생긴 부분은 전력을 소모하므로 필연적으로 열이 발생한다.
조금 더 긴 시간동안 고전압을 공급하니 열이 충분히 올라서 분명한 위치를 특정지을 수 있게 되었다.

CRT 핀을 보호하는 하우징 내부 절연에 문제가 생긴 것이다.
문제는 이것이 CRT 생산 단계부터 CRT 핀에 직접 납땜되고 영구적으로 접착이 된 부분으로 분해가 불가능하다는 점.
따라서 큰 맘 먹고 표면부터 안쪽으로 긁어내기로 한다.
!!경고!!
내부가 고진공 상태이므로 만약 작업중 CRT 가 파손되면
공구나 손이 빨려 들어갈 것이므로 영구적인 신체 상해를 입을 수도 있다.
아래는 4, 5 번 사이를 긁어내고 알코올 세척을 끝낸 상태.

세척 후 하루 이상 건조 시킨 뒤, 절연이 회복 되었음을 확인하고 재조립 되었다.

원인은 오염물질 침투(먼지, 카본 등으로 추정)로 인한 절연 저항 저하이다. (접착부의 씰링이 오래되어 벌어진 상태)
CRT 는 고전압으로 작동하기 때문에 어느 정도의 저항이 형성되면 절연이 파괴된다.
※ 이 작업은 2018 년에 진행 되었으며 현재까지 해당 장비는 잘 작동하고 있다.